答辩时间:2025年5月26日 13:00
答辩地点:慎思楼224
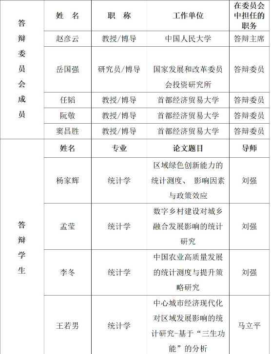
答辩论文信息:

学生姓名:杨家辉 学生专业:统计学
论文题目:区域绿色创新能力的统计测度、 影响因素与政策效应
学位论文简介
区域绿色创新能力作为绿色转型的重要技术力量,也是推动高质量发展的核心动力之一,为推动传统发展模式的颠覆性变革和培育新兴产业领域新的经济增长点提供了重要支撑。因此,本文融合传统理论和五大发展理念,首先明确了绿色创新能力的内涵,并基于“质”和“量”两个方面,分别给出了基于多投入多产出和涵盖绿色治理、绿色增长、创新基础和创新技术四大维度的绿色创新水平综合评价框架。接着,结合全国总体、四大板块与十大城市群的三维视角,从时间演进、空间敛散性和时空关联性三方面廓清了区域绿色创新能力的时空演进特征,并借助区域内与区域间两个层次的分析,揭示了其相对差异来源和检验了其空间集聚效应。再次,立足于市域和企业层面,以数字技术发展作为核心要素,从理论角度阐述其对提升区域绿色创新能力的影响机理和空间效应,也通过后续实证检验的方式加以验证,并借助多类模型方法,检验了传统要素对其二者关系的影响作用。最后,本文还选取创新型城市建设、绿色金融改革试点和“宽带中国”战略三大激励性政策作为研究对象,剖析了制度设计对区域绿色创新能力的影响及其区域差异。
在学期间主要研究成果
[1]杨家辉,刘强,徐生霞.中国绿色创新效率的测度、时空演进及敛散性[J].科学学与科学技术管理,2025,46(04):126-144+164.
[2]杨家辉,刘强,徐生霞.创新型城市的设立是否提升了绿色生态效率?[J].经济体制改革,2023(04):184-192.
[3]Shengxia XU, Jiahui YANG ,and Qiang LIU .Environmental Quality, Energy Consumption and Economic Inequality in China:Smooth Structural Shifts and Causal Linkages[J].Journal of Systems Science and Information,2023,11(05):535-561.
[4]徐生霞,刘强,杨家辉.“一带一路”倡议促进区域平衡充分发展了吗?——来自共建国家与国内省域的经验证据[J].管理评论,2024,36(10):35-48.
学生姓名:孟莹 学生专业:统计学
论文题目:数字乡村建设对城乡融合发展影响的统计研究
学位论文简介
本文在界定数字乡村建设与城乡融合发展理论内涵的基础上,以城乡融合发展水平的测度为前提,开展数字乡村建设对城乡融合发展影响效应的统计研究。首先,界定了以网络基础设施建设为物理与信息基础架构、以农村电商为乡村经济数字化转型驱动力和以数字普惠金融为乡村金融服务创新与普惠化途径的数字乡村建设,从人口融合、经济融合、空间融合与生态融合四个方面构建了城乡融合发展水平评价指标体系;其次,立足动态演进和空间分异双视角,从全国、四大经济区域、不同城市群及特殊类型县域对城乡融合发展的时空特征进行评价;最后,以县域层面多源数据为基础,借助多种计量模型,探讨了网络基础设施建设、电子商务建设和数字普惠金融服务对城乡融合发展的影响效应。
在学期间主要研究成果
1.学术论文
[1]孟莹,刘强,徐生霞(2024). 中国城乡融合发展水平的时空演进特征与影响机制[J].经济体制改革.
[2]刘强,孟莹,徐生霞.(2024). 要素配置赋能城乡高质量融合发展——兼论数据要素的乘数效应[J].数理统计与管理.
2.科研项目
[1]首都经济贸易大学研究生科技创新项目:乡村振兴战略下城乡融合发展水平的统计测度研究,主持。
[2]国家社会科学基金项目:区域协调发展与产业空间集聚效果测度与对策研究,参与。
[3]北京市社科基金重大项目:京津冀产业协同发展效果测度与对策研究,参与。
[4]北京开发区法治建设研究会项目:开发区建设与产业高质量发展研究,参与。
学生姓名:李冬 学生专业:统计学
论文题目:中国农业高质量发展的统计测度与提升策略研究
学位论文简介
本文结合农业发展相关理论、“三农”相关政策的历史沿革和政策文本分析,对中国农业高质量发展的概念内涵进行界定,构建了双重测度体系对时空演进和空间分异特征进行分析。基于理论分析和概念界定,从“内在组织形式变革—外在动能转换”两个方面探究中国农业高质量发展的驱动因素,厘清了中国农业高质量发展的理论机制;并使用2010—2022年中国31个省份的面板数据对中国农业高质量发展水平进行特征描述并对理论机制进行实证检验,结合区域协调发展战略和共同富裕目标,给出中国农业高质量发展的宏观提升策略。此外,本文使用2016年第三次农业普查数据补充了中国农业高质量发展影响效应的微观证据,结合要素配置、经营规模及地理区位等方面,给出农业高质量生产的微观提升策略。
在学期间主要研究成果
1.学术论文
[1]刘强,李冬,徐生霞. 乡村振兴赋能共同富裕的影响机制与实现路径 [J]. 农村经济, 2024, (05): 15-29.
[2]刘强,李冬,徐生霞,等. 中国乡村振兴的时空演进特征与结构性关联——基于“三农”政策的历史沿革分析 [J]. 中国农业资源与区划, 2025, 46 (02): 151-163.
2.科研项目
[1]国家社会科学基金项目:区域协调发展与产业空间集聚效果测度与对策研究,参与。
[2]国家社会科学基金青年项目:区域经济均衡发展赋能共同富裕的理论、测度与提升策略,参与。
[3]北京市社科基金重大项目:京津冀产业协同发展效果测度与对策研究,参与。
[4]全国统计科学研究重点项目:共同富裕目标下区域经济协调的统计测度与实现路径研究,参与。
[5]首都经济贸易大学研究生学术新人项目:数字乡村建设背景下乡村振兴发展现状的统计测度与机制研究,主持。
[6]首都经济贸易大学研究生科技创新项目:乡村振兴战略下城乡融合发展水平的统计测度研究,参与。
学生姓名:王若男 学生专业:统计学
论文题目:中心城市经济现代化对区域发展影响的统计研究-基于“三生功能”的分析
学位论文简介
中心城市作为科学技术、先进生产力和文化思想的“策源地”,城市网络的组成节点,其发展在经济社会发展中应该发挥着重要和关键的作用。中心城市经济现代化不仅是区域现代化的重要组成部分,也是区域高质量发展的核心引擎。因此,了解和把握我国中心城市经济现代化发展水平并进一步探究其对区域发展的影响效应,对实现区域协调发展和持续增长具有重要意义。鉴于此,本文聚焦中心城市的经济社会发展作用,按照“研究对象识别—核心指标测度—统计关系检验—影响效应分析”的研究框架展开方法设计与实证分析。通过运用耦合协调度模型、空间联立方程模型、门槛回归、分位数回归、中介效应、空间杜宾模型等多种统计学方法,不仅有效地识别出我国十大城市群的结构特征,还从“生产、生活、生态”等维度,分析和揭示中心城市对区域经济发展的正向溢出与负向挤出效应,为区域协调发展战略的实施提供了理论参考与政策启示。
在学期间主要研究成果
[1]王若男,马立平,慕娟.中国式现代化水平的空间关联及其收敛特征[J].统计与决策,2025, (08): 125-129.
[2]王若男,马立平,慕娟.中国现代化经济体系建设水平时空演进与收敛特征研究[J]. 统计与决策, 2025, (06): 81-85.
[3]慕娟,马立平,王若男.服务业数字经济规模测度及其影响因素分析[J]. 统计与决策, 2023, 39 (07): 28-32.