答辩时间:2025年5月26日 13:00
答辩地点:慎思楼425
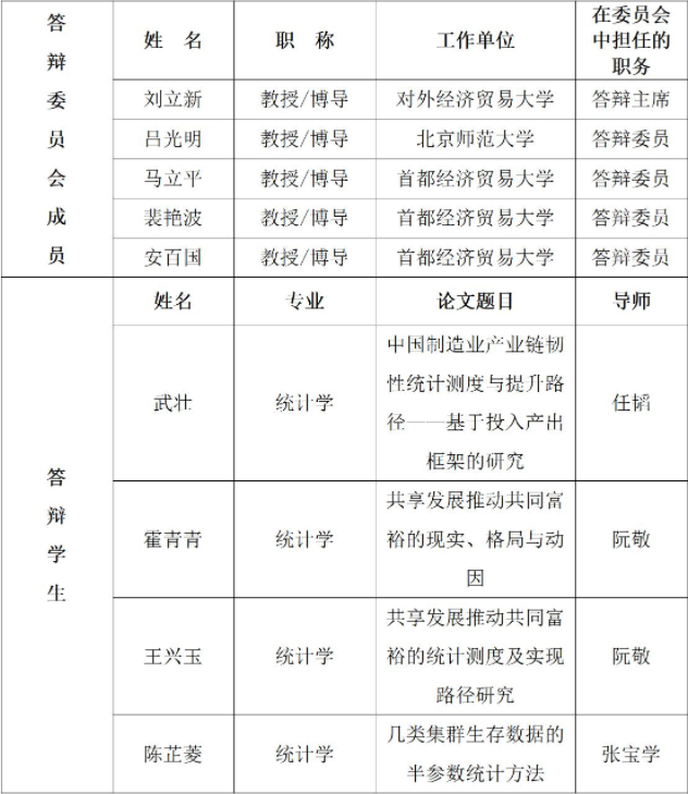
答辩论文信息:

学生姓名:武壮 学生专业:统计学
论文题目:中国制造业产业链韧性统计测度与提升路径——基于投入产出框架的研究
学位论文简介
中国制造业正面临着内部结构升级和全球产业重塑的双重考验,如何突破当前的升级困境并维系安全稳定发展已经成为经济高质量发展的重要命题,产业链韧性作为反映产业网络在面对外部冲击时的适应能力、恢复能力和稳定性的综合指标,为评估制造业的发展提供了全新视角。本文基于投入产出分析框架对制造业产业链韧性展开研究,首先,从链条控制力、链条盈利力和链条引领力三个维度构建了制造业产业链韧性的统计测度体系,实现了跨地区和行业的韧性测度,且有效避免经济含义不匹配和测算结果偏差问题;然后,区分产业、企业、系统网络三个不同主体和视角,对制造业产业链韧性提升的多样化路径进行理论分析和定量验证;最后,针对性提出政策建议。本研究拓展了投入产出表的使用边界,精准识别测算了制造业产业链韧性的具体优势与挑战,为相关政策的制定提供了更加具有针对性和实际价值的见解。
在学期间主要研究成果
[1]Ren T, Wu Z. Manufacturing growth and labor misallocation from the perspective of industry linkages: evidence from China[J]. Applied Economics, 2024, 56(57): 7621-7635.
[2]Li Z W, Wang X Y, Wu Z. Corporate environmental infringement, legal regulation, and sustainable development: punitive damages as a perspective[J]. Frontiers in Environmental Science, 2024, 12: 1325375.
[3]Li Z W, Wang X Y, Wu Z. Can green finance reform and innovation policies promote corporate carbon performance?[J]. Finance Research Letters, 2024, 62: 105203.
学生姓名:霍青青 学生专业:统计学
论文题目:共享发展推动共同富裕的现实、格局与动因
学位论文简介
本文以“共享发展推动共同富裕”为核心命题,立足中国式现代化的实践背景,构建了物质与精神双重维度的理论框架,系统梳理了“共享—共享发展—共同富裕”的递进逻辑,将马克思主义政治经济学与福利经济学、幸福经济学深度融合,为理解新时代社会主要矛盾的破解路径提供了重要支撑。同时,从收入、财富和幸福感三个层面,结合其具体分布、水平和不平等变动,创新性地运用区间效应分解、群体内和群体间共享发展能力测度、序数数据优势分析和指数测算等方法,结合Shapley分解与0axaca-Blinder分解技术,对共享发展推动共同富裕的现实问题、格局演变、动因分析和政策建议进行了核心论述,着力回答好共享发展推动共同富裕的推动阻碍、推动进程、推动大小和方向以及长效机制等问题。这一研究对于理解共享发展推动共同富裕的必然性,优化政策体系,提升人民对美好生活的向往,促进中国式现代化发展道路具有重要的理论价值和现实意义。
在学期间主要研究成果
1.学术论文
[1]阮敬, 霍青青, 王继田. 生育政策、婚育状态与生活满意度:来自微观序数数据的证据[J]. 统计与信息论坛, 2024, 39(7): 97-111.
[2]霍青青, 阮敬. 非系统冲击下消费者信心对经济预期的影响研究—基于海峡两岸暨港澳消费者信心调查[J]. 统计与决策, 2025, 41(05): 137-142.
[3]霍青青, 阮敬. 人工智能对我国制造业就业形态的影响研究[J]. 统计与决策, 已录用.
[4]阮敬, 霍青青. 多点发力提振消费信心促进夏季消费迎“热”而上[J]. 中国统计, 2023(8): 17-20.
[5]阮敬, 霍青青. 构建全方位消费环境评价体系夯实高质量发展基础[J]. 中国市场监管研究, 2023(4): 42-45.
[6]阮敬, 霍青青. 生育政策对多孩生育水平的冲击及趋势研究[100]//国家统计局人口和就业统计司, 中国人口学会编. 中国2020年人口普查科学讨论会论文集. 北京: 中国统计出版社, 2024: 137-145.
[7]阮敬, 杨芯, 邹璐, 霍青青. 高质量数字经济服务推动消费模式升级的新内涵和新路径[J]. 中国统计, 2022(8): 14-16.
2.科研项目
[1]国家社科基金一般项目:共享发展推动共同富裕的理论、测度方法与治理体系研究,参与。
[2]国务院第七次全国人口普查领导小组重点课题:我国多孩生育特征及其发展趋势研究,参与。
[3]国家统计局重大统计专项:基于消费者信心调查的经济监测预警研究,参与。
[4]国家税务总局税收科研重点课题:共同富裕背景下的居民收入分配差距测度——基于个人所得税大数据的分析,参与。
[5]北京社科基金重点项目:共享发展促进北京中等收入群体提质扩容研究,参与。
[6]北京市统计局:北京率先基本实现社会主义现代化监测指标体系研究,参与。
[7]中国质量协会:2021中国数字经济服务质量评价研究,参与。
学生姓名:王兴玉 学生专业:统计学
论文题目:共享发展推动共同富裕的统计测度及实现路径研究
学位论文简介
本文结合农业发展相关理论、“三农”相关政策的历史沿革和政策文本分析,对本学位论文以“共享发展推动共同富裕的统计测度及实现路径研究”为主题,重点做了一下四方面的研究:第一,提出了共享发展是共同富裕的路径依赖,而共同富裕是共享发展的目标指引的理论观点,并在此基础上对中国目前共享发展与共同富裕的实现程度从宏观层面上进行了量化。第二,提出了基于收入分布的机会优势比较法从微观层面提出了共享发展推动共同富裕的测度方法。第三,在“提质扩容”视角下,构造了个人致富函数,以数值模拟的方法回答了2035年能否初步实现共同富裕问题。第四,从基本公共服务均等化视角入手,实证分析基本公共服务均等化与促进共同富裕实现的路径研究,进一步回答了共享发展如何有效推动共同富裕的问题。
在学期间主要研究成果
[1]王兴玉,张美玲.基于CENTURY模型的甘南高寒草甸过去50年的碳收支时空分布分析[J].生态科学,2023,42(2):211-218.
[2]Wang, XY, Zhang, ML, Nazieh, S, Nkrumah, T. Temporal and Spatial Distribution of Alpine Meadows Carbon Budget in Gannan, China for the Past 50 Years[J]. Frontiers in Environmental Science, 2023,02(11).
[3]Ruan J., Wang X. Analyzing the Process of Achieving Common Wealth for Different Groups in China Based on the Opportunity. PLOS ONE.2024,19(5).
[4]Li Z, Wang X, Wu Z. Corporate environmental infringement, legal regulation, and sustainable development: punitive damages as a perspective [J]. Frontiers in Environmental Science, 2024, 12.
[5]Li Z, Wang X, Wu Z. Can green finance reform and innovation policies promote corporate carbon performance? [J]. Finance Research Letters, 2024, 62 (PB): 105203-.
[6]阮敬,王兴玉.基于ELES模型和CD效用函数的“纵横双向”消费结构变动研究[J].湘潭大学学报(哲学社会科学版),2024,48(04):97-103.;
[7]Wang X, Ruan J. Education helps to achieve shared prosperity: evidence from China [J]. Frontiers in Education, 2024, 9;
学生姓名:陈芷菱 学生专业:统计学
论文题目:几类集群生存数据的半参数统计方法
学位论文简介
在生物医学领域,集群生存数据尤为常见。此类数据源于集群或分组因素,致使同一集群内的生存时间存在相关性,而不同集群间的生存时间相互独立。如何有效处理集群生存数据并提升估计效率,已成为生存分析领域亟待解决的问题。此外,在集群生存数据的范畴内,集群随机实验数据是一种更为特殊的情况。集群随机实验产生的实验数据具有两大显著特征: 其一,同一集群内个体结果往往呈现出一定程度的相关性;其二,集群随机实验的集群数量通常较少。这种有限样本的集群特性可能导致边际模型下的三明治方差估计产生偏差,对有效的统计推断造成不利影响。本文围绕集群生存数据与集群随机实验数据展开研究,主要研究了三个问题:第一,集群生存数据下可加可乘风险率模型的广义矩估计方法;第二,集群随机实验数据下加性混合风险模型的几种方差估计;第三,集群随机实验数据下边际可加可乘风险率模型的几种方差估计。
在学期间主要研究成果
[1]陈芷菱,张宝学.集群失效时间数据下可加可乘风险率模型的广义矩估计方法[J].数理统计与管理,2025,44(01):79-90.