答辩时间:2024年11月27日8:30
答辩地点:华侨C113

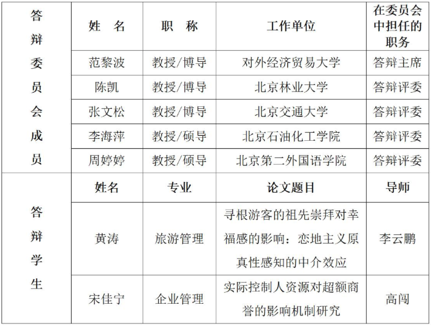
学位论文简介(黄涛)
随着民族复兴和文化自觉的增强,越来越多的游客开始关注文化根源。植根于寻根游客本身的内驱因素,“祖先崇拜”作为实现幸福感目标最为有效且直接的要义受到了广泛关注。研究旨在分析寻根游客的祖先崇拜动机对恋地主义原真性感知和地方认同之间存在的影响关系,以及寻根游客的恋地主义原真性感知和地方认同如何在祖先崇拜动机和旅游幸福感之中发挥链式中介效应。研究采用访谈法和问卷调查法进行研究设计和检验,结果表明,祖先崇拜动机、恋地主义原真性感知、地方认同之间的直接影响关系,以及祖先崇拜动机和游客幸福感之间的链式中介效应。本研究立足于寻根旅游目的地,构建了理论研究模型,为根源地政府和目的地管理者提供了行之有效的管理建议。
在学期间主要研究成果(黄涛)
1.Zhang Y.,..., Huang Tao*(2025).From Disruption to Normalcy: Co-Production Public Service and Destination Competitiveness. Tourism Management, 106, 104973.
2.Huang Tao, ZhangY.(2024). Root Tourists’ Personal Heritage Experience: An Extended Cognitive - Affective - Conative Model. Journal of Hospitality and Tourism Management, 61, 212-223.
3.Li, Y.,..., Huang, T., & Liu, Z. (2023). Keep it real: Assessing destination image congruence and its impact on tourist experience evaluations. Tourism Management, 97, 104736.
4.Han, W.,..., & Huang, T. (2024). A deep learning model based on multi-source data for daily tourist volume forecasting. Current Issues in Tourism, 27(5), 768-786.
5.Huang, T., &Li, Y. (2021). Knowledge Map Analysis of Smart Tourism Research: Comparison of Chinese and English Papers. Journal of Smart Tourism, 1(4), 19-30.
6.刘雨菲,黄涛,李云鹏.游客通过社交媒体分享美食照片的机制研究[J].旅游论坛,2024,17(01):42-56.
7.黄涛,李云鹏.红色记忆唤醒对游客社会认同影响的实证研究[J].江西科学,2024,42(04):897-905.
8.北社科基金一般项目《数字技术助力北京博物馆沉浸互动体验建设研究》,项目参与人。
9.北京第二外国语学院课题项目,《酒店员工认知水平对企业数字化程度因果关系的影响机制分析》,项目参与人。
学位论文简介(宋佳宁)
近年来,为加快企业成长,企业频繁地采用并购进行扩张,产生的商誉也急剧积累。商誉本质是企业的一种资产,但如果超过了合理水平,便会形成超额商誉;实际控制人作为追溯至企业股权控制链的最顶层的决策主体,研究如何抑制超额商誉的问题,需要深入分析实际控制人资源如何发挥作用。因此,本文基于控制权理论、资源基础理论、动态能力理论和并购协同理论,提出“资源-能力-行为-绩效”的研究范式,构建了以超额商誉为被解释变量、实际控制人资源为解释变量、企业动态能力和多元化并购为中介变量、外部治理因素为调节变量的理论分析模型,选择2008-2023年实际控制人为自然人的企业为样本,对实际控制人资源与超额商誉关系问题进行多角度实证分析。本文全面地厘清实际控制人资源影响超额商誉的内部机理和边界条件,为清晰地理解这些变量之间的关系做出重要贡献,对企业、监管部门和社会公众具有重要的政策启示。
在学期间主要研究成果(宋佳宁)
1.宋佳宁,高闯.改革开放以来我国企业家培育和发展政策的演进[J].江西社会科学,2021, 41(11): 221-230+256.
2.宋佳宁,高闯.实际控制人所有权能否抑制商誉泡沫?——基于内部控制视角的解释[J].财贸研究,2021,32(04):98-110.
3.宋佳宁.中小企业股权众筹融资的风险与防范[J].时代经贸,2020(18): 81-83.(人大复印资料全文转载)