经全国博士后管理委员会批准,首都经济贸易大学于2003年10月设立应用经济学博士后流动站,于2012年9月设立工商管理、统计学博士后流动站,于2014年9月设立管理科学与工程博士后流动站,现向海内外公开招收博士后研究人员。
合作导师、招收方向及对申请人要求如下表所示(按导师姓氏笔画排序):
一、招收方向
流动站名称:应用经济学

流动站名称:工商管理

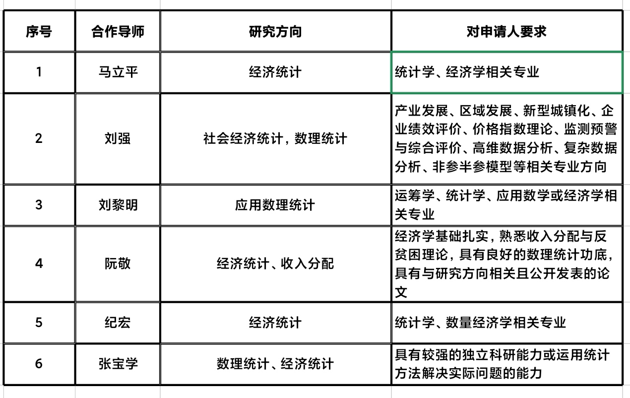
流动站名称:统计学

流动站名称:管理科学与工程

二、招收条件
1.年龄在35岁以下(含35岁);
2.获得博士学位,且获学位时间一般不超过3年,身体健康;
3.申请人不能申请其博士毕业单位同一个一级学科的流动站从事博士后研究工作;
4.定向委培、在职人员以及现役军人身份的进站人员需脱产从事博士后研究工作,党政机关领导干部不得从事博士后研究工作;
※说明:党政机关领导干部指党的机关、人大机关、行政机关、政协机关、审判机关、检察机关,和参照公务员法管理的单位,以及各民主党派和工商联机关中担任各级领导职务和副调研员以上非领导职务的人员。确有需要,招收不属党政机关领导干部之列的公务员(含参公单位工作人员)进站的,如该博士后人员在站期间职务变化后,符合党政机关领导干部界定范围,应立即办理退站
5. 具有较强的科学研究能力,目前已取得显著科研成果的申请者将予以优先考虑。
三、报名程序和联系方式
(一)申请材料
1.《博士后研究人员进站审核表》(2019新版)(中国博士后网站下载填写);
2.身份证、护照(外籍人员)、港澳台人员提供该地区身份证复印件;
3.《博士学位证书》;
①应届博士毕业生进站时,可先凭博士毕业单位学位主管部门出具的《同意授予博士学位证明》或《答辩决议书》办理进站,进站6个月内须将博士学位证书交设站单位核验及备案,未按时提交博士学位证书人员应予以退站;
②国外、境外、中外合作办学获得博士学位的申请人需在进站时或进站6个月内提供教育部门出具的《学位学历认证书》(外籍人员不适用此项),未按时提交人员应予以退站;
4.《就业报到证》(非进站必须材料);
①博士后人员在站期间享受设站单位职工待遇,计算工作年限,是具有流动性质的科研人员,应届博士毕业生做博士后属于就业。申请人应提供拟进站设站单位出具的三方协议或同意录用意见,要求博士毕业院校出具《就业报到证》(可在备注中注明“博士后”)。
②《就业报到证》为非进站必须材料。为保证应届博士毕业生做博士后的人员人事档案材料完整齐全,需将《就业报到证》放入人事档案。
5.两位本学科博士生导师的推荐信;
6.拟选课题研究计划(5000字左右),应含研究的目标定位、主要创新点、重点内容及本人研究条件如学习、科研经历及知识结构与特长等;
7.博士学位论文及其他能表明科研能力和水平的研究成果证明、学术论文等材料;
8.从固定工作岗位辞职做博士后的,需提供原工作单位出具的《解除人事(劳动)关系证明》或《辞职证明》,国家公务员辞去公职须提供《公务员辞去公职批准通知书》,上述材料需按照干部管理权限原则出具。
有关申请材料恕不退还。
(二))采取“公开招收,严格考试,择优录取”的原则,公开、公平、公正地招收博士后研究人员。初审合格者,将通知参加面试,面试时间另行通知。
四、在站期间待遇及支持
1.基础年薪约23万元(税前);
2.提供公寓;
3.按照学校教师专业技术职务评聘管理办法参加专业技术职务评聘;
4.享受学校教学科研奖励;
5.首经贸幼儿园、附小、附中等配套。
五、户口及配偶、子女的随迁
1.档案关系转入我校的博士后研究人员在站期间在我校可落户口。进站时凭北京市博士后工作办公室介绍信办理迁移和落户手续。
2.档案关系转入我校的博士后研究人员在站期间,其子女入托、上学可由人事处开具介绍信就近办理入托、入学手续。
六、报名方式
请将纸质申请材料邮寄或交至首都经济贸易大学人事处。同时,请将申请材料电子版发送至sjmzhaopin@cueb.edu.cn,主题请注明“申请博士后-姓名-联系方式”。
通讯地址:北京市丰台区花乡张家路口121号首都经济贸易大学人事处,博纳楼311办公室
邮 编:100070
联系电话:周老师83952283